Реле номинального напряжения, тока и мощности

Журнал РАДИОЛОЦМАН, март 2020

Михаил Шустов, г. Томск

Предложены варианты прецизионных пороговых схем реагирования на выход контролируемых параметров электропитания (напряжения, тока, потребляемой мощности) за пределы диапазона допустимых значений

Симптомом нештатной работы радиоэлектронного оборудования или отдельных его составляющих элементов является выход питающего напряжения, потребляемого тока или мощности за пределы допустимого диапазона значений. Несвоевременная реакция потребителя или защитного оборудования на возникновение аварийной ситуации может привести к непоправимым последствиям и повреждению сложнотехнического оборудования.

На Рисунках 1–3 приведены схемы устройств, позволяющих контролировать работу радиоэлектронных приборов в пределах допустимых значений питающих напряжений, потребляемого тока или мощности.

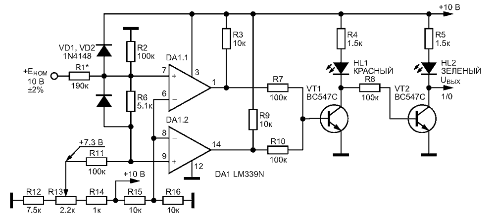
Реле номинального напряжения с визуальной индикацией нормы и аварии.
Рисунок 1. Реле номинального напряжения с визуальной индикацией нормы и аварии.

Работа рассматриваемого класса устройств основана на использовании управляемых оконных компараторов [1], позволяющих управлять положением окна по «шкале» напряжений, токов или мощности, а также шириной этого окна.

Реле номинального тока с визуальной индикацией нормы и аварии.
Рисунок 2. Реле номинального тока с визуальной индикацией нормы и аварии.

Реле номинального напряжения (Рисунок 1) настроено в качестве примера на контроль напряжения уровня 10 В ±2.0…2.4%, хотя может быть перестроено на иной уровень контролируемого напряжения потенциометром R13 (либо выбором гасящего сопротивления – резистора R1) и диапазон его допустимого изменения (резистор R6).

Реле номинальной мощности с визуальной индикацией состояния нормы и выхода значений напряжения и/или тока за пределы коридора допустимых значений.
Рисунок 3. Реле номинальной мощности с визуальной индикацией состояния нормы и выхода значений
напряжения и/или тока за пределы коридора допустимых значений.

Если контролируемое напряжение находится в допустимых пределах, светится светодиод HL2 зеленого свечения, характеризуя тем самым нормальный режим работы. На выходе реле присутствует сигнал уровня логического нуля. Однако стоит контролируемому напряжению выйти за пределы допустимого диапазона, произойдет метаморфоза: включится светодиод HL1 красного свечения; светодиод HL2 зеленого свечения погаснет, на выходе реле появится управляющий сигнал уровня логической единицы. Этот сигнал можно использовать для активизации системы авторегулирования или срабатывания системы защиты.

Реле номинального тока (Рисунок 2) содержит дополнительный входной каскад на элементе DA1.1 микросхемы LM339N, входы которой подключены к мостовой резистивной схеме, элементами которой являются сопротивление нагрузки RН и датчик тока – резистор R1. Соответственно, номинальный уровень контролируемого тока можно задавать выбором номиналов элементов резистивного моста, а диапазон допустимого выхода значений тока за пределы нормы – выбором номинала резистора R12.

Для указанных на схеме номиналов (Рисунок 2) номинальным током нагрузки является 75 мА. Реле реагирует на отклонение контролируемого тока от номинала на ±2%.

Реле номинальной мощности (Рисунок 3) является объединением двух предыдущих схемотехнических решений. Реле настроено на контроль тех же токов и напряжений и позволяет визуально индицировать выход их значений за пределы нормы, а также срабатывает на отклонение от номинальной мощности, потребляемой контролируемой нагрузкой. С коллектора транзистора VT2 также может быть снят управляющий логический сигнал.

ООО «Мегател», ИНН 3666086782, ОГРН 1033600037020

Добавить свое объявление

* заполните обязательные данные

Статистика eFaster:

посетило сегодня 2640
сейчас смотрят 72
представлено поставщиков 1190
загружено
позиций
25 067 862

Продолжая использовать веб-сайт без изменения настроек браузера, вы выражаете согласие на использование cookie-файлов в соответствии с настоящей Политикой использования cookie-файлов.